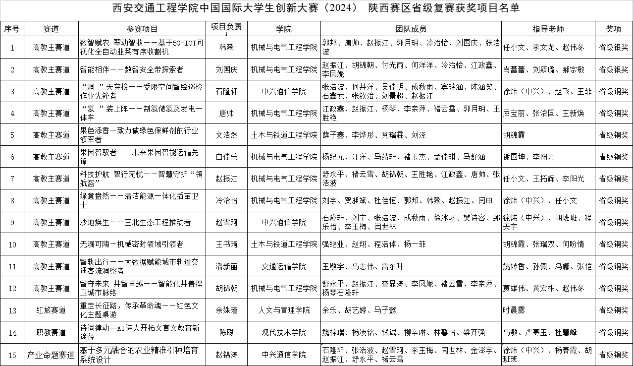
近日,中国国际大学生创新大赛(2024)陕西赛区省级复赛已落下帷幕。参赛项目经网络评审、路演答辩评审和会议评审,产生了各赛道获奖项目,获奖项目已在教育厅官网公示,现已过公示期。在本届大赛中我校参赛师生充分发挥百折不挠、锐意进取的精神,精心准备、反复打磨,共获省赛银奖2项,铜奖13项,产业命题赛道实现从“0”到“1”的突破。其中,我校《数智赋农翠动智收——基于5G-IOT可视化全自动韭菜有序收割机》和《智能相伴——数智安全带探索者》两个项目在本次大赛中斩获省赛银奖,《“洞 ”天穿梭——受限空间智绘巡检作业先锋者》等13个项目在本届大赛获得省赛铜奖。

我校共15支队伍参赛获奖

我校中国国际大学生创新大赛(2024)校赛启动现场

中国国际大学生创新大赛(2024)校赛项目打磨现场

中国国际大学生创新大赛(2024)省赛项目路演现场
近年来,学校不断深化创新创业教育改革,并以中国国际大学生创新大赛为实践平台,把创新教育贯穿人才培养全过程,进一步提升学生创新能力素质,持续加强拔尖创新人才自主培养。本次学校在大赛中取得的成绩,充分验证了近年来学校在创新创业教育中取得的成效,下一步将持续以赛代训,以赛促改,提高我校学生综合实践能力,为国家发展与地区建设培养高质量科研人才。

